開蘭安心診所失智共同照護中心
失智不是老化,需要長期醫療、照護支持與專業團隊的介入,本中心照護團隊包含了醫師、個管師、護理師、藥師、營養師及物理治療師等專業人員,透過跨專業團隊合作,提供了全人全方位之整合照護。
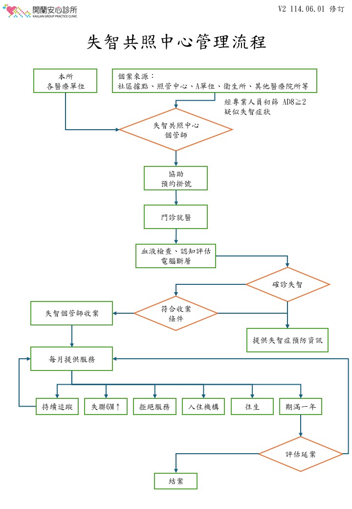
以一站式服務及專業判斷,進行身體評估、認知功能測驗、血液檢查與電腦斷層等相關檢查,快速完成失智診斷。
透過個管師統籌協調團隊資源,提供家屬對於疾病的瞭解,並給予照護技巧及心理支持,協助連結長照與社區資源,持續追蹤與關懷,以期延緩功能退化,並維持生活品質,進而減輕家屬照顧壓力。
門診時間
醫師陣容
服務流程
衛教資訊
Thank you! Your submission has been received!
Oops! Something went wrong while submitting the form.
衛教資訊 與 資源訊息
隨著病程發展,有不同的策略,提供您一些通則參考:
1. 日常生活原則:維持規律、固定、安全
2. 多動腦、多運動、多社會參與(趨吉)
3. 控制慢性病與危險因子(避凶)
4. 溝通技巧:簡單、清楚、不要急
5. 非藥物治療可搭配使用:參與活動、感官刺激
6. 居家安全措施
7. 預防走失必備手鍊、指紋捺印、定位
8. 社會資源適度使用
初次確診
衛教海報
失智專區
長照申請
Thank you! Your submission has been received!
Oops! Something went wrong while submitting the form.
服務對象
經醫療機構診斷為疑似或確診為失智個案者。
經診斷為失智症者,個案有精神行為,且主要照顧者經評估有照顧高度負荷者。
服務宗旨
陪伴失智照顧者在照顧失智個案不同階段的照顧需求;
引導及協助家庭照顧者,提供相關資訊及轉介等支持服務;
連結醫療資源,提供個案醫療照護相關服務
傳播失智健康識能,建構失智安全社區環境。
服務內容
協助就醫診斷—一條龍服務、免來回奔波。
提供關懷諮商—疾病認知、照顧技巧、法律諮商、社會資源。
轉介資源接受服務—長照服務、社區據點、醫療協助。
家庭照顧支持服務—諮商、關懷、轉介。
申訴管道
設有申訴管道接受長照需求者及其家庭照顧者有關之長照服務諮詢、申訴,並予以處理。申訴流程如圖:
點此下載申訴表單
電話申訴
本診所電話:03-9311230
長照所電話:03-9359990
網路申訴
本診所信箱:
ipa3534012062@gmail.com
GOOGLE表單申訴:
https://forms.gle/Dz1sXbd8a7g4Aweb8
長照所:
https://ltc.ilshb.gov.tw/
諮詢窗口
歡迎透過任一線上管道與我們聯繫,或親至開蘭安心診所一樓服務櫃檯洽詢。申請時須提供:申請者姓名、身分證字號、生日、地址、聯絡人資料等。
服務時間
上午8:00—12:00/下午13:30-17:30
電話
03-9311868
Line
開蘭長照服務專區
長興居
日照中心
社區整合型服務中心
A單位
講座資訊
與分享
失智共同
照護中心
新長興樹記
醫事C
開蘭長照
服務專區
長興居
日照中心
社區整合型服務中心
A單位
講座資訊
與分享
失智共同
照護中心
新長興樹記
醫事C
© 2023 開蘭安心診所 宜蘭縣宜蘭市神農路二段16巷8號 03-9311030
意見回饋表單
人才招募